Instance Verification Kit (IVK)
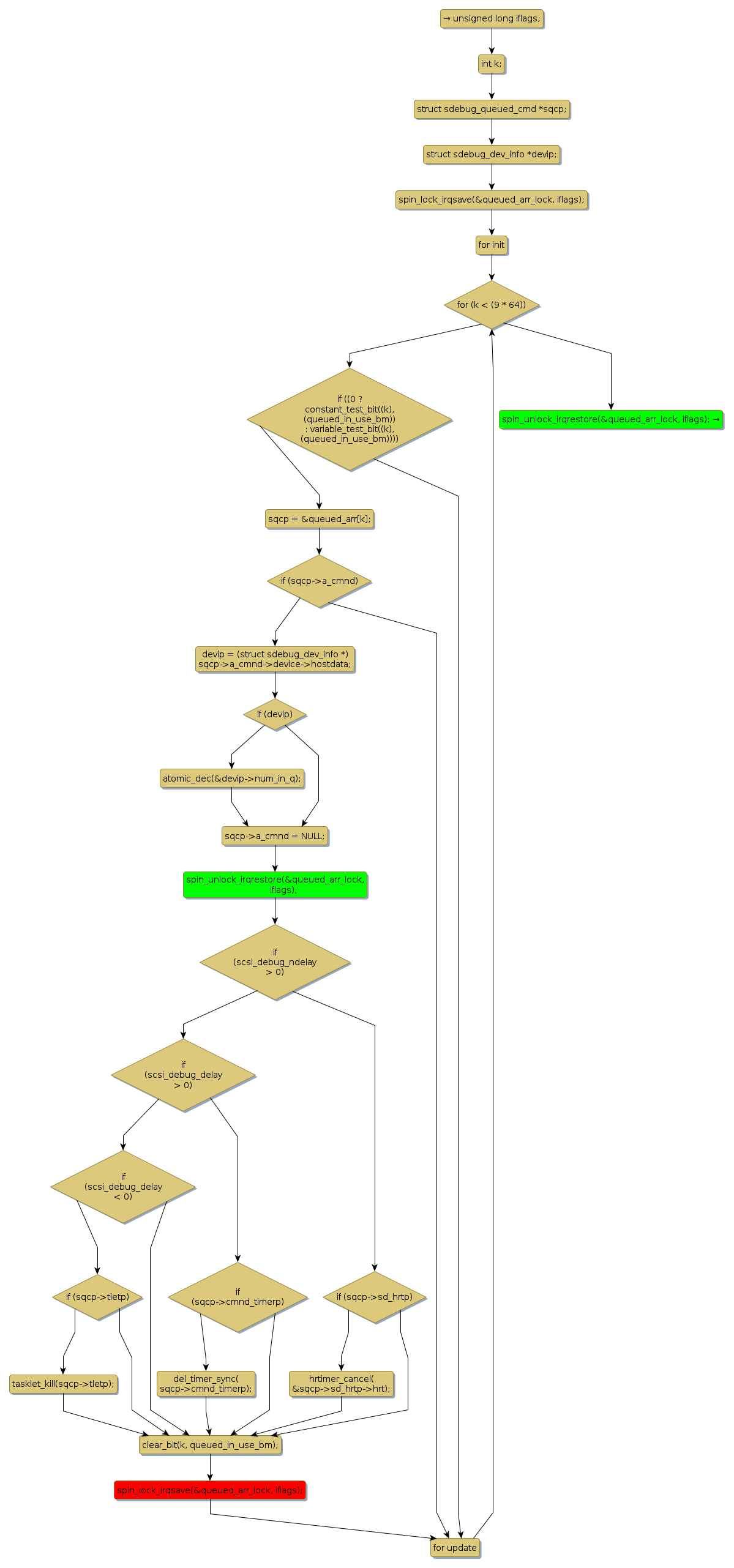
spin lock @ [109192+44+/linux-3.19-rc1/drivers/scsi/scsi_debug.c]
Instance Signature: queued_arr_lock
|
The Matching Pair Graph:
|
|
Function Name
|
Control Flow Graph (CFG)
|
Events Flow Graph (EFG)
|
Source Correspondence
|
|
stop_all_queued
|
|
|
[108310+15+/linux-3.19-rc1/drivers/scsi/scsi_debug.c]
|